海绵城市建设指标
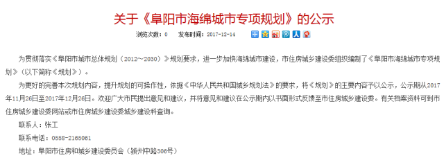
《阜阳市海绵城市专项规划》公示!拟定24个建设项目!
来源:未知
热度:0
时间:2020-04-07
导读:
日前,《阜阳市海绵城市专项规划》公示,拟定24个建设项目,通过水环境和水生态改造提升工程,解决阜阳市内河水系黑臭和水生态持续恶化问题,实现2020年黑臭水体整治率达100%;基本解决老城区内部积水点、防洪标准低、排水管网不畅等亟待解决水安全问题。


海绵城市建设目标


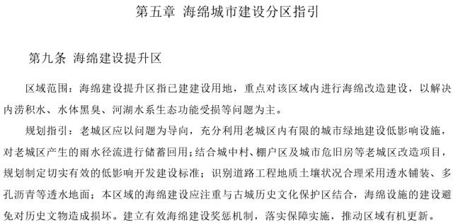
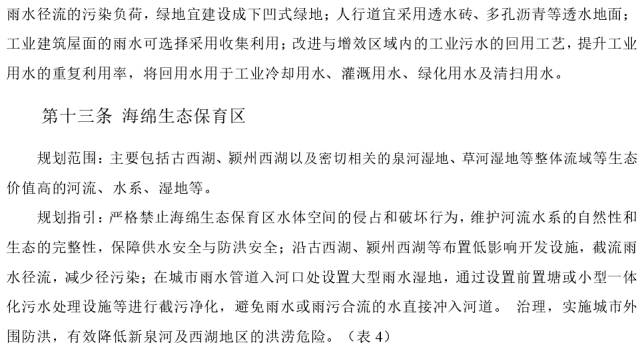
海绵城市建设分区




城市绿地系统规划

生态水体修复工程

新增截污管项目

(来源:阜阳市住房和城乡建设委员会)
栏目分类
最新文章
热门文章




皖公网安备 34120202000005号


